齐鲁网·闪电新闻1月19日讯 持续50多天!寻味龙年,坊子邀您过特色“坊味年”!民俗文艺表演、非遗年货产品展、百姓达人绝活展演……1月18日,“坊华正茂 更好潍坊 欢欢喜喜过大年”——2024 春节山东乡村文化旅游节(潍坊·坊子)正式启动。



据了解,2024春节山东乡村文化旅游节(潍坊•坊子)以“家家挂红灯,户户贴春联,村村有好戏——回村过大年”为主题,结合“乡村振兴齐鲁样板——村村有好戏”两节四集四赛系列活动、冬季“黄河大集”、“我们的中国梦——文化进万家”、文化科技卫生“三下乡”、“画龙点睛 为民祈福”、“我们的节日”主题活动等品牌活动,利用腊八节、小年、春节、元宵节、二月二等传统节日,通过“线下活动+线上平台+宣传推介”的方式,以民俗文化展示体验为特色,广泛开展丰富多彩的文化文明活动,为推动乡村全面振兴提供强大精神力量和有利文化条件。


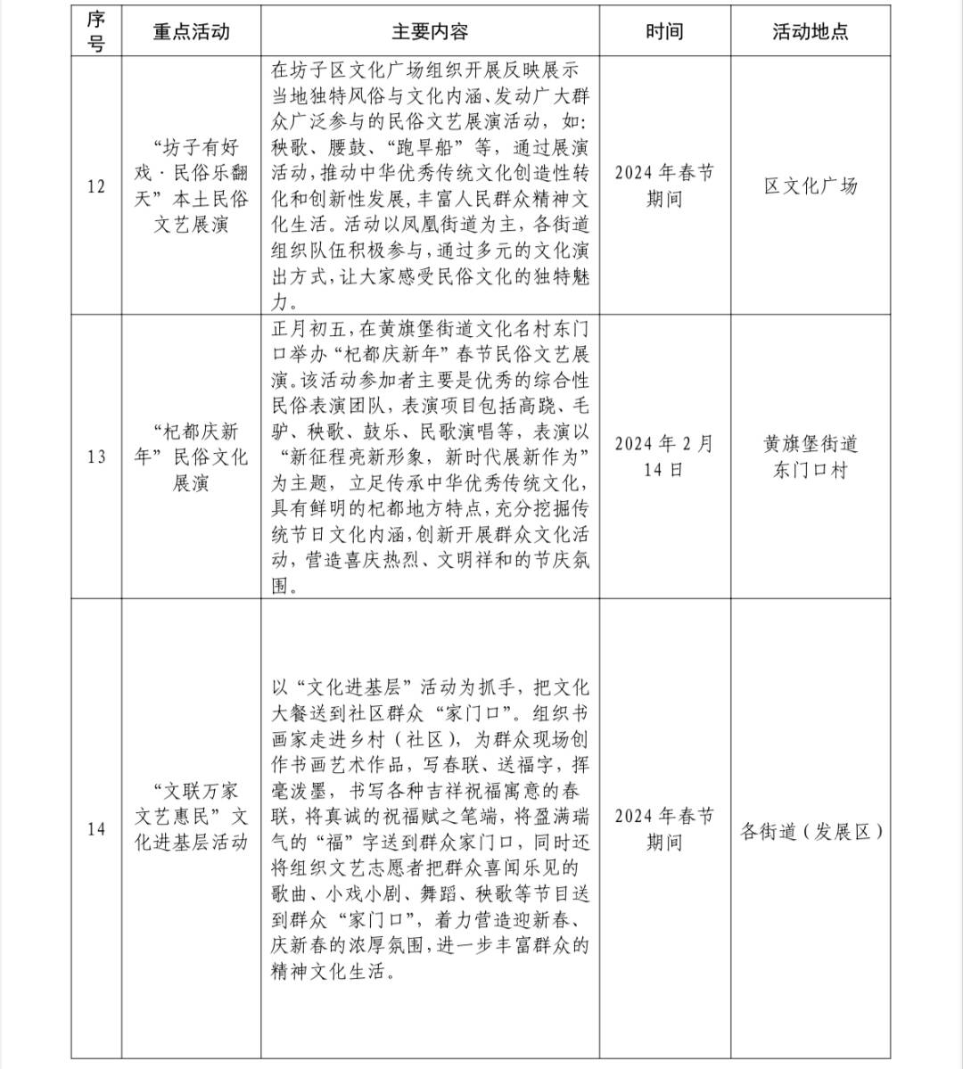
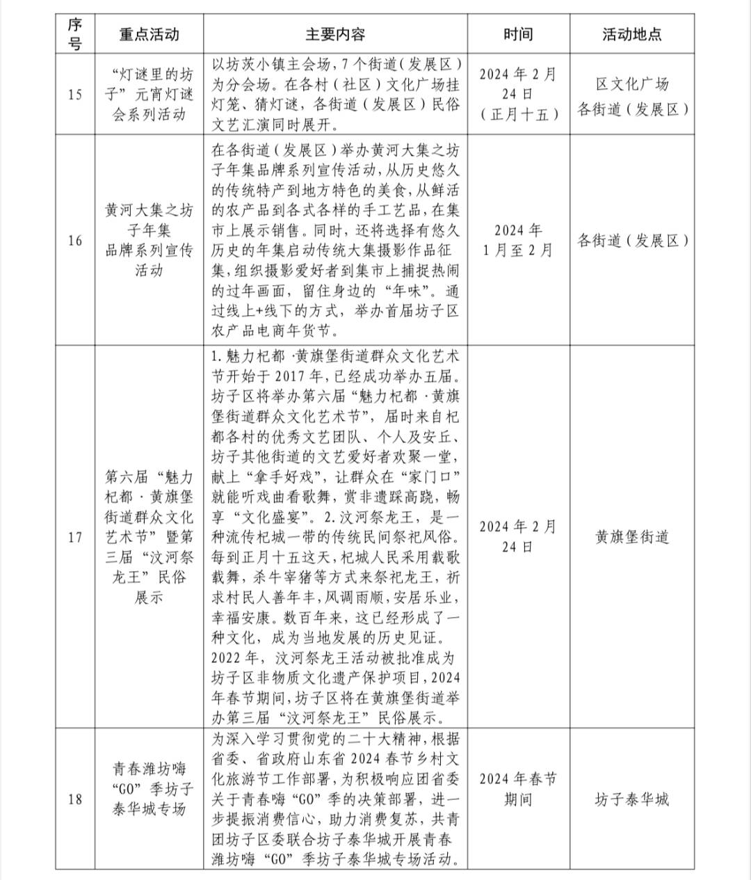
据介绍,2024春节山东乡村文化旅游节(潍坊•坊子)从1月18日开始持续到3月11日,持续近两个月时间,共分为三个阶段,开展系列活动19 项。举办乡村文化旅游节是助力打造潍坊市区南部产业新城、活力之城的有益探索,是拉动区域经济消费、满足群众对美好精神文化生活需求的重要措施,也是展示乡村文化独特魅力、推动乡村文化振兴、促进农民增收致富的重要途径。坊子区将以举办好本次活动为契机,充分统筹利用好地域优势、文化特点、辖区资源,以民俗文化展示体验为重点,组织开展系列丰富多彩的文化活动和惠民行动,叫响“上坊子”品牌,着力营造喜庆氛围,让大家在坊子过个欢乐祥和的春节。(活动清单附后)







寻味龙年!2024 春节坊子乡村文化旅游节,为你准备了丰富的“年味大餐”,这里不仅有你熟悉的乡音,有你熟悉的乡景,还有你熟悉的 “家人”。
所有的家人以及在外打拼的朋友们,今年春节,我们在坊子等你回村过大年!
坊子区融媒体中心:王云辉