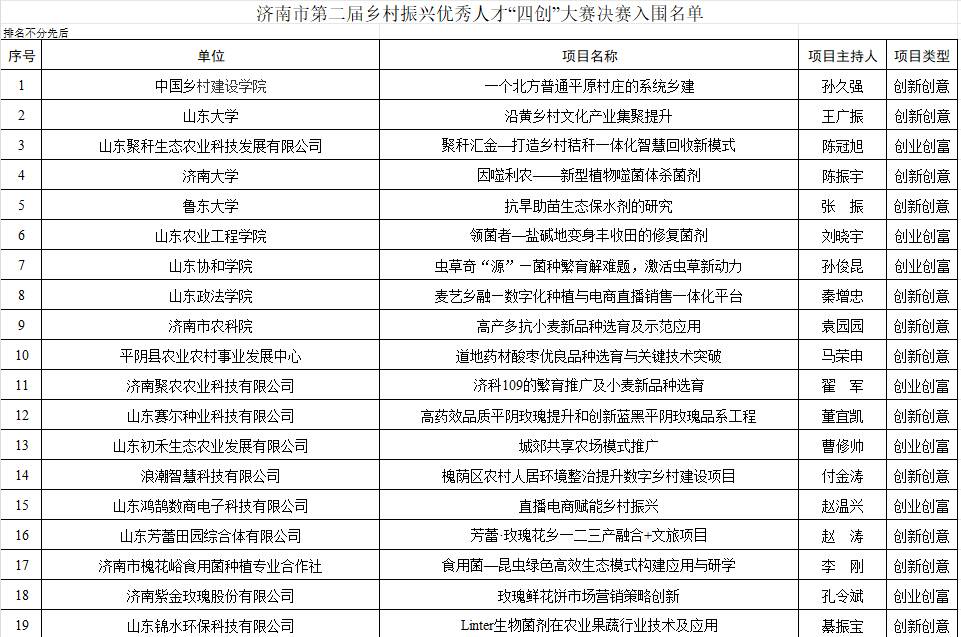
齐鲁网·闪电新闻10月11日讯 记者从济南市农业农村局获悉,经过激烈的角逐,济南市第二届乡村振兴优秀人才创新创意创业创富大赛决赛入围名单已出。


接下来,一群国内具有创新精神和创业能力的优秀人才和团队将要在济南进行最后的决赛。本次比赛将于2024年10月24日全天在芦南乡创基地(济南市历城区港沟街道芦南村)举行。届时,将评选出一等奖3名、二等奖5名、三等奖7名,优秀奖若干名。根据获奖情况,对获奖人员给予褒奖。
同时,对济南市第二届乡村振兴优秀人才创新创意创业创富大赛获奖人员或项目,大赛主办、承办单位进行跟踪服务,并获得以下政策支持。
创业支持。建立大赛落地项目库,获奖项目团队人员优先推荐参加市级举办的各类创业培训班,并向具备条件的街道(镇)、村级组织推荐,以“乡村振兴合伙人”形式建立合作关系。
项目支持。优先推荐享受“一村一业、一村一策”产业扶持项目、科技攻关项目、财政扶持村级集体经济项目等,根据项目覆盖村数予以扶持;支持申报市级农业龙头企业,重点培育打造;根据项目运营需求,协调对接全市农业产业资源;推荐参加国内外各类农业展会。
金融支持。对创业基地创业的“乡创客”,按规定给予创业补贴,并享受农业和小微企业税收减免政策。落实“青年创客”支持政策,对返乡下乡创新创业发展特色产业、精品民宿等新产业新业态的,个人创业的,可提供30万元创业担保贷款额度;对符合个人创业担保贷款条件的借款人合伙创业的,按照每个创办企业贷款人最多不超过3名(含)合伙人,最高不超过符合条件的个人创业担保贷款额度上限之和的110%。
人才支持。对一等奖获得者,纳入济南市D类人才认定范围;对二等奖、三等奖获得者,纳入济南市E类人才认定范围,享受相应人才政策。对政治素质好、创业创新能力强、扎根乡村热情高的,择优推荐进入村级班子或作为村级后备人才重点培养。
宣传支持。通过大赛支持媒体,对获奖选手和项目进行广泛宣传,提升知名度。
在这里,小编提示各参赛选手提前做好准备,当日8:30前到达。
闪电新闻记者 耿欣 报道