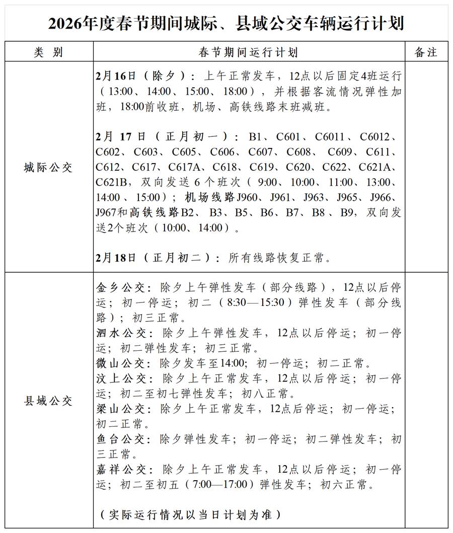
齐鲁网·闪电新闻2月16日讯 为了方便广大旅客春节期间的出行,济宁交运集团日前将济宁各汽车站春节期间客车运行计划予以公示,请各位旅客提前做好出行规划,避免延误行程。实际运行情况以当日计划为准。
客运站场咨询热线
济宁交运集团总部客服:2227777
济宁交运集团约租车中心:2710777
济宁城际公交:2161155
济宁汽车总站:2658114(客服)
济宁汽车北站:2161155
兖州汽车站:3412478(服务台)
曲阜汽车站:4412554(服务台)
曲阜高铁汽车站:4695666(服务台)
泗水汽车站:4221413(服务台)
邹城汽车站:5213294(服务台)
微山汽车站:8222492(服务台)
鱼台汽车站:6211114(服务台)
金乡汽车站:8751779(服务台)
嘉祥汽车站:6863310(服务台)
梁山汽车站:7365177(服务台)
汶上汽车站:7212885(服务台)
大安机场汽车站:13406273758





闪电新闻记者 贾鑫 通讯员 孟相宇 报道
打开“闪电新闻”看评论