听新闻

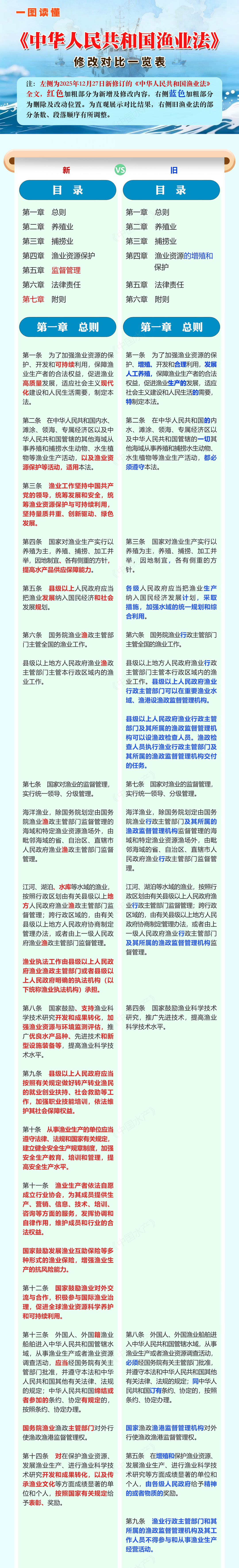
一图读懂:《中华人民共和国渔业法》修改对比一览表

来源:​中国水产

2026-02-28 15:29

发表于山东

图片

图片

图片

图片

图片

图片

图片


来源:​中国水产 编辑:牟晓杰 审校:单提词 主编:刘畅

海洋频道

阅读量:21.3W

打开“闪电新闻”看评论

相关推荐