齐鲁网·闪电新闻3月25日讯 为深入推进火灾隐患排查整治工作,持续净化社会面消防安全环境,切实防范化解重大消防安全风险,保障人民群众生命财产安全,近日,相关部门对近期消防安全检查中发现的部分火灾隐患单位进行集中曝光,以警示各方、压实责任、推动整改。
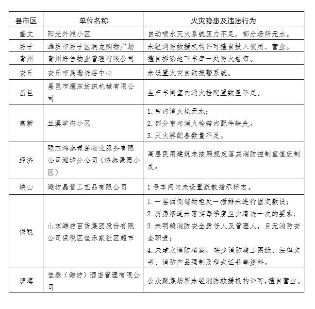
火灾隐患单位:

消防安全无小事,隐患排查不松懈。当前,各地正聚焦高层建筑、“九小”场所、经营性自建房等重点领域,不间断开展火灾隐患排查治理,坚持对火灾隐患零容忍、严查处,坚决把火灾隐患消除在萌芽状态。此次集中曝光,既是对隐患单位的严肃警示,也是对全社会消防安全工作的再次提醒。相关部门明确要求,各县市区、各有关职能部门及被曝光企业要高度重视火灾隐患整改工作,坚决摒弃侥幸心理,切实扛起消防安全主体责任和监管责任。被曝光单位要立行立改、举一反三,制定详细整改方案,明确整改时限、责任人和具体措施,确保所有隐患整改到位、形成闭环,坚决杜绝隐患反弹回潮。
同时,号召全市各企业、各经营单位以此次曝光案例为镜鉴,深刻汲取火灾事故教训,主动开展消防安全自查自改工作,重点排查消防设施运行、电气线路敷设、疏散通道畅通、值班值守规范等关键环节,及时发现并消除各类火灾隐患,切实筑牢自身消防安全防线。
下一步,相关部门将持续加大消防安全检查和隐患排查力度,常态化开展隐患曝光和“回头看”工作,对拒不整改、整改不到位的单位将依法严肃查处,坚决守住消防安全底线,全力维护社会面消防安全形势持续稳定,为群众营造安全、有序、和谐的生产生活环境。
打开“闪电新闻”看评论