“想在南昌办张电话卡,营业厅说要无犯罪记录证明,这合理吗?”近日,有消费者反映称在线下办理电话卡时,被电信营业网点要求提供额外证明材料,有的还需预存千元不等的话费。
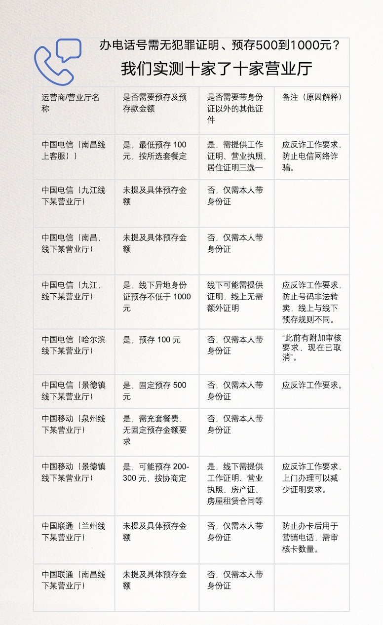
记者实测移动、联通和电信在多个城市的线下营业厅办卡业务发现,他们的审核标准差异显著——有些城市的营业厅仅要求本人带身份证出席即可办卡,有些则要求提供“无犯罪证明”“工作证明”或“银行流水”中的一项,更有甚者,要求预存500至1000元话费、审核本人房产证或营业执照。
为何办张卡要求这么多?多个营业厅的工作人员解释称,是应反诈工作要求,但具体依据的是哪一条规定,对方却说不清楚。
工信部信息通信经济专家委员会委员刘兴亮告诉澎湃新闻,运营商要求身份证实名、本人办理、实人认证等,这些在工信部已有规范,但要求“无犯罪证明”“房产证/居住证”“预存款 500-1000 元”等,目前暂无全国统一法规明确授权运营商必须在异地办卡时这样要求。若运营商把上述额外条件作为必须条件,且无地方规范依据,则其合法性存疑。

我们实测多家运营商办卡业务发现,不少地区营业厅要求出示额外证明材料。
异地办卡门槛差异大,江西多地“加码”
记者以“外地身份证办理新电话卡”为由,对江西、福建、甘肃、黑龙江等地10家营业厅进行电话实测,发现各地审核标准差异显著,其中江西多地办卡门槛明显“加码”。
江西景德镇的中国移动线下营业厅工作人员表示,外地身份证线下办卡,需提供工作证明、营业执照、房产证中的任意一种,或房屋租赁合同,且需预存500元。若材料不全,可联系片区经理上门办理,此时材料要求放宽,仅需确认在本地居住或创业即可。
该工作人员称,此举是为抬高办卡门槛、防范电信网络诈骗,避免流动人员办卡后异地作案,且该要求并非景德镇独有,江西其他城市异地办卡同样严格,联通、电信也执行相同标准,均依据相关规定落实。
而景德镇另一家中国电信线下营业厅工作人员则表示,外地身份证办卡只需本人携带身份证到场,无需工作证明、无犯罪证明等额外材料,但无论选择何种套餐,均需预存500元,当地联通、移动对外地身份证办卡也有类似预存要求。
江西九江市联通线下营业厅工作人员在询问记者身份证属地后明确,因防控电信诈骗,外地身份证办卡需提供工作证明、营业执照或居住证明中的任意一种,若计划开店可提供营业执照,无其他额外材料;同时办卡需预存话费,金额依套餐而定,最低100元,证明材料与预存话费均为强制性要求。当记者表示“营业执照、工作证明、居住证明均未办理”时,工作人员回应“线下营业厅可能无法办理”,并确认“线上App办卡无需额外证明材料,可直接下单,与线下要求不同”。
相比之下,福建、甘肃、黑龙江等地异地办卡门槛相对宽松。福建泉州中国移动工作人员称,外地与本地身份证办卡无区别,仅需本人带身份证,按套餐充费即可,无需任何额外证明;甘肃兰州中国联通仅需“口头确认不打营销电话,核查名下卡数量不超标”,无预存要求;黑龙江哈尔滨中国电信则需固定预存100元,仅需本人身份证,工作人员提及“此前有附加审核要求,现在已取消”。
此外,我们了解到,即便是本地户籍,在江西部分地方电信营业厅办理电话卡,也需要提供工作证明、社保证明、无犯罪记录证明、银行流水等其中之一,只是预存的电话费没有那么高。

有消费者在相关平台投诉称,此前异地办卡时遇到过类似情况。
多位工作人员称严审为“反诈”,但政策依据模糊
为何办卡要求差异大?多个营业厅工作人员均以 “落实反诈工作” 为由解释。记者进一步询问了多个城市的运营商客服。
记者分别拨打了江西南昌三家运营商客服电话。中国电信客服明确表示,“应反诈工作要求,用户入网(办卡)需提供无犯罪记录证明、工作证明或银行流水三选一,具体以营业厅为准”。记者询问具体依据的是哪一条规定,对方称,“暂时没看到详细的一个文件的情况。”不过,南昌市一家线下联通营业厅工作人员又称,只需要本人带身份证就可以直接办理新号码。
江西南昌中国联通客服则表示,他们未查询到具体规定,会记录反馈后回复;江西南昌移动客服称,外地人办卡只需要身份证,无需其他证明。
记者注意到,运营商客服和线下营业厅的具体要求也可能不一致。比如前述南昌电信客服要求办卡需要提供相关证明,但记者随机拨打多家南昌市内的中国电信营业厅电话,工作人员却表示即使是外地人办卡,也只需要身份证,无需其他材料。
前述规定是否合理?针对多地要求的“无犯罪记录证明”,记者查阅《关于改进和规范公安派出所出具证明工作的意见》发现,该证明仅适用于 “升学、服现役、就业” 等法定情形,异地办理电话卡并不在此列。
此外,多数运营商客服或营业厅工作人员无法提供对应的政策文件。南昌电信客服在被追问 “反诈要求是否有具体文件”时表示,“暂时未看到详细文件,可登记反馈后由工作人员核实”;景德镇移动客服虽提及“这是工信部的规定”,但始终无法提供具体条款,消费者自行查询后也未找到相关规定。
在“黑猫投诉”平台,记者注意到也有消费者有类似遭遇。
有网友于2024年11月投诉中国联通称,其申请电话卡后,联通来电说收货地址是外省的需要提供暂住证或者房产证或学生证才行。“这个卡之前办理怎么没有这些要求呢?我办个卡还得再买个房子呗,谁没事去办暂住证啊。”该网友吐槽道。
针对前述情况,工信部信息通信经济专家委员会委员刘兴亮告诉澎湃新闻,运营商要求身份证实名、本人办理、实人认证等,这些在工信部已有规范,但要求“无犯罪证明”“房产证/居住证”“预存款 500-1000 元”等,目前暂无全国统一法规明确授权运营商必须在异地办卡时这样要求。若运营商把上述额外条件作为必须条件,且无地方规范依据,则其合法性存疑。
“用户在异地办卡可能被要求较多的证明材料、时间成本高、待遇可能因地域异同而不公平、申诉困难。”刘兴亮说,监管部门应出台“异地办卡基本标准”,另一方面,运营商应分风险等级审查,对普通用户流程简化,禁止无理加收预存款或设置不合理门槛,提升线上办理能力。
此外,他建议先设“全国统一的基本材料+地方可附加项但需说明”的模式——通过线上快速渠道为普通用户办理,线下或复杂情况用于高风险用户,建立风险识别机制,对低风险用户减少门槛,对高风险用户加强审查,提高用户知情权,明确材料、流程和申诉渠道。