国家版“防癌说明书”来了!一半内容与吃有关......
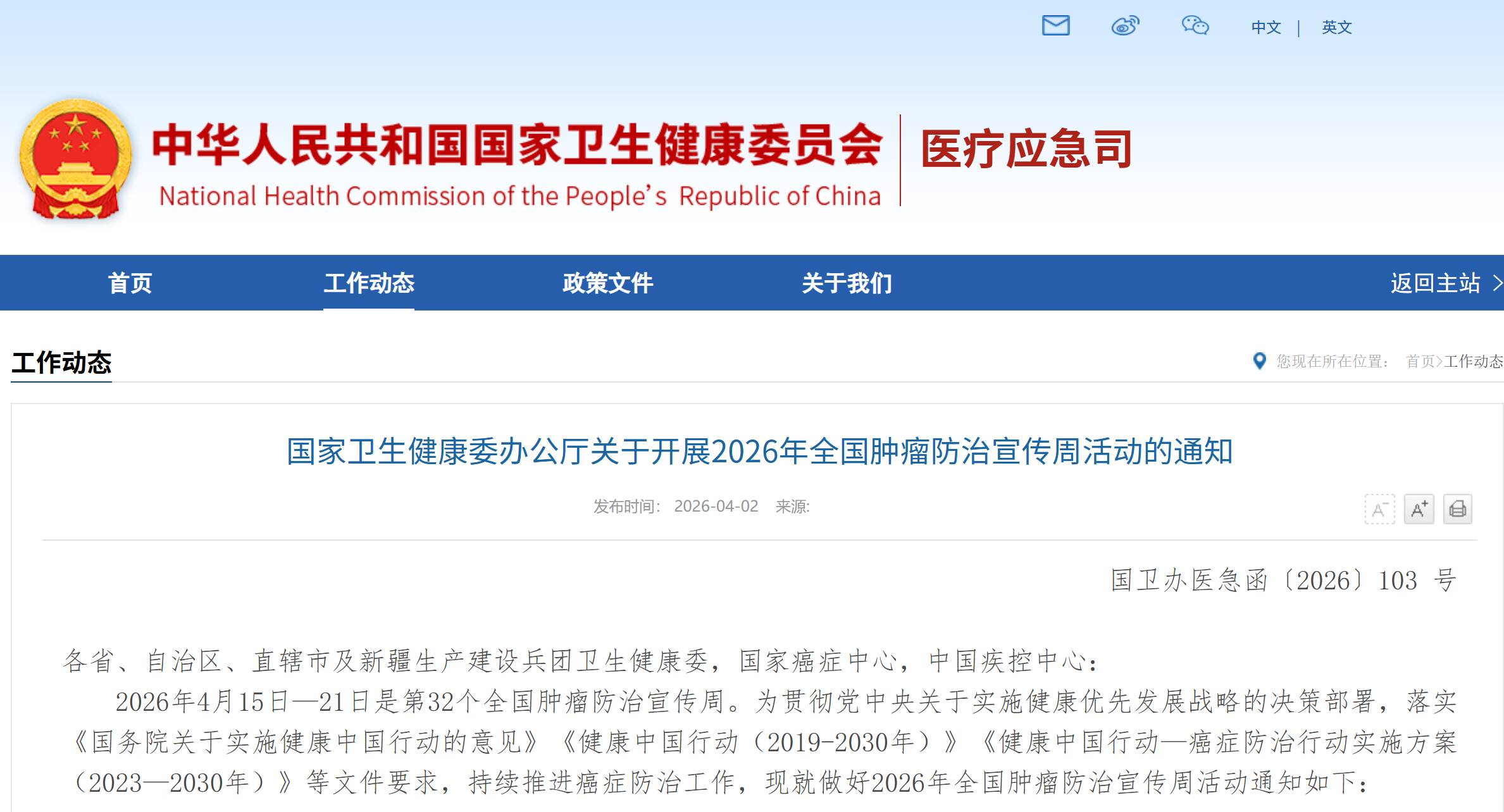
齐鲁网·闪电新闻4月14日讯 今年4月15日至21日是第32个全国肿瘤防治宣传周。
4月2日,国家卫生健康委正式发布了《中国防癌健康生活方式守则(2026年版)》。
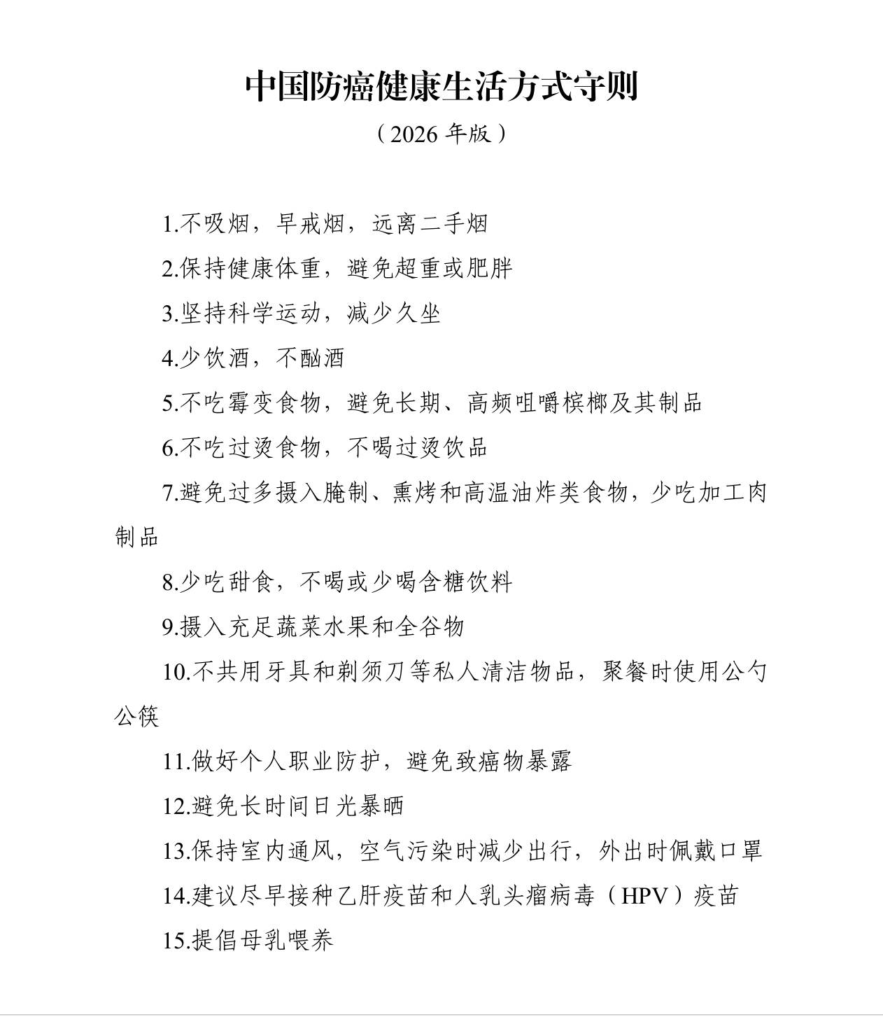
癌症的发生是一个多因素、长期累积的复杂过程。癌症一级预防是指在疾病发生之前,通过减少或消除人群中已知致癌危险因素的暴露,采取相应的干预措施,从源头阻断癌症的发生。大量研究证据显示,超过40%的癌症可通过保持健康的生活方式、减少接触致癌物等一级预防措施得到有效预防。因此,每个人作为自己健康的第一责任人,应尽早了解和掌握癌症预防相关知识,在日常生活中主动采取科学、有效的预防措施,从而降低癌症发生风险。在世界卫生组织国际癌症研究机构(IARC)倡议的《世界抗癌守则》框架指导下,国家癌症中心组织专家开展系统论证,制定了《中国防癌健康生活方式守则》。该守则共提出15条基于循证医学证据的防癌建议,这些建议大多可以在日常生活中直接实践,不需要额外医疗资源,简单易行、可操作性强,旨在帮助公众从日常生活做起,主动降低癌 症发生风险。

《中国防癌健康生活方式守则》解读
烟草烟雾和二手烟均被世界卫生组织国际癌症研究机构 (IARC)列为1类致癌物。吸烟会显著增加多种癌症的发生风险,包括口腔癌、鼻咽癌、喉癌、肺癌、食管癌、胃癌、结直肠癌、肝癌、胰腺癌、肾癌、膀胱癌、宫颈癌以及急性骨髓系白血病等。同时,烟草中的有害成分还会削弱人体免疫功能,降低机体对致癌因素的抵抗能力,从而进一步增加患癌风险。吸烟不存在所谓的“安全剂量”,即使少量吸烟也会对健康造成危害,同样也不存在“安全的烟草产品”。无论是传统香烟、水烟、电子烟、雪茄还是咀嚼烟草,均含有多种有害物质,都会对健康造成损害。减少烟草危害的有效方法只有一个——不吸烟或尽早戒烟。研究表明,随着戒烟时间的延长,吸烟带来的健康危害会逐渐降低。因此,戒烟从来不晚,越早戒烟,对健康的益处越大。同时,也应主动远离二手烟,为自己和家人营造无烟的生活环境。超重和肥胖的发生受到遗传、饮食结构、身体活动水平、 生活方式以及社会环境等多种因素的共同影响。大量研究表明, 肥胖与多种癌症的发生风险升高密切相关,并呈现明显的量效关系:体重超标越多、患癌风险越高。肥胖程度通常用体质指数(BMI)进行评估。BMI=体重(公斤)/身高²(米²)。我国成人BMI正常范围为18.5—23.9、24.0—27.9为超重、≥28.0为肥胖。腰围是评价中心性肥胖的重要指标。根据《中国成人超重和肥胖症预防控制指南》的标准,成年男性腰围≥90厘米和成年女性腰围≥85厘米可判定为中心性肥胖。超重和肥胖不仅会增加癌症发生风险,还可能影响癌症患者的治疗效果和生存结局。通过合理膳食、增加身体活动、保持规律生活方式,有助于维持健康体重,降低癌症发生风险。久坐行为已被证实与多种慢性疾病及部分癌症风险升高相关。研究表明,长期久坐可能增加乳腺癌、结直肠癌等癌症的发生风险。适度规律身体活动有助于降低多种癌症发生风险,包括乳腺癌、结直肠癌、子宫内膜癌、食管癌、胃癌、肾癌和膀胱癌等。鉴于身体活动对预防癌症具有重要作用,世界卫生组织(WHO)对不同人群提出了以下运动建议:◆成年人:每周至少进行150—300分钟中等强度身体活动,或75—150分钟高强度身体活动,或等量的不同强度组合。◆儿童和青少年:每天至少进行60分钟中等至高强度身体活动,其中每周至少3天包括增强肌肉和骨骼的运动。◆孕期女性:在身体状况允许情况下,每周至少进行150分钟中等强度有氧运动,并适当进行拉伸运动。◆老年人及慢性病患者:在自身能力范围内坚持运动,并尽量逐步达到推荐的活动水平。一般来说,中等强度运动是指运动时能明显感到心率加快、呼吸加深,但仍可正常交谈;高强度运动则会明显加快心率和呼吸,难以持续交谈。在制定运动计划时,应根据自身健康状况循序渐进,避免运动损伤。需要注意的是,身体活动不仅包括专门的体育锻炼,日常生活中的步行或骑车通勤、做家务、爬楼梯等活动同样可以增加身体活动量,有助于减少久坐时间并促进健康。饮酒会显著增加多种癌症的发生风险,包括头颈部癌、食管癌、肝癌、乳腺癌和结直肠癌等。IARC已将酒精饮料中的乙6醇及其代谢产物乙醛列为1类致癌物。由于个体代谢乙醇的能力存在差异,饮酒带来的健康风险也因人而异。例如,一些人由于乙醛脱氢酶2(ALDH2)活性较低,难以及时将乙醛代谢成乙酸, 容易导致乙醛在体内积聚,常表现为饮酒后面部潮红、心悸等症状。这类人群若长期或大量饮酒,发生头颈部癌和食管癌的风险更高。因此,从癌症预防角度出发,应尽量减少饮酒或不饮酒,避免酗酒,以降低相关癌症风险。发霉的谷物、坚果和果干等食品中可能含有黄曲霉毒素。黄曲霉毒素具有极强的致癌性,已被IARC列为1类致癌物。长期摄入受黄曲霉毒素污染的食物会显著增加肝癌的发生风险。 因此,应避免食用霉变或可能被霉菌污染的食物,注意食品储存环境的干燥与清洁。槟榔及其制品同样具有明确的致癌性。IARC 已将含烟草和不含烟草的槟榔均列为1类致癌物。长期咀嚼槟榔会增加口腔癌、咽癌和食管癌的发生风险。因此,应避免食用霉变食物,避免长期、高频咀嚼槟榔及其制品,以降低相关癌症的发生风险。IARC已将65℃以上的热饮列为2A类致癌物,即很可能对人体致癌。过高温度的食物或饮品会对消化道黏膜造成损伤。 长期摄入过烫(超过65℃)的食物或饮品,可能反复损伤食管上皮细胞,增加食管鳞状细胞癌的发生风险。因此,日常饮食应避免食用或饮用过烫的食物和饮品,建议待温度适宜后再食用,以减少对消化道黏膜的刺激和损伤。七、避免过多摄入腌制、熏烤和高温油炸类食物,少吃加工肉制品经常摄入腌制食品可能增加鼻咽癌和胃癌的发生风险。腌制食品通常含盐量较高,长期高盐饮食可损伤胃黏膜,促进胃黏膜上皮细胞异常增殖,并增加幽门螺杆菌感染的风险,从而提高胃癌发生概率。此外,部分腌制食品可能含有亚硝酸盐,可在胃内与蛋白质分解产生的胺类物质结合,形成具有较强致癌性的N-亚硝基化合物。同时,腌制食品还可能促进人类疱疹病毒4型(EBV)活化,从而增加鼻咽癌发生风险。在食物熏烤或高温油炸过程中,可能产生杂环胺和多环芳烃等致癌物质。 长期摄入此类食物可能增加结直肠癌等消化道肿瘤的发生风险。加工肉制品是指通过烟熏、腌制、盐渍或添加化学防腐剂等方式保存或加工的肉类制品,如火腿、香肠、培根等。这类食品中含有的硝酸盐和亚硝酸盐在体内可转化为N-亚硝基化合 物,经常食用会增加结直肠癌的发生风险。因此,应尽量减少腌制、熏烤和高温油炸食物的摄入,并控制加工肉制品的食用量,选择新鲜、清淡的食物和更健康的烹饪方式。经常摄入甜食和含糖饮料容易导致能量摄入过多,增加超重和肥胖的风险,而超重和肥胖与多种癌症的发生密切相关。研究表明,肥胖可增加多种癌症的发生风险,包括食管癌、贲门癌、结直肠癌、肝癌、胰腺癌、胆囊癌、绝经后乳腺癌、乳头状甲状腺癌、卵巢癌、子宫内膜癌、肾癌、脑膜瘤以及多发性骨髓瘤等。此外,长期摄入高糖食物还可能增加2型糖尿病的发生风险,而糖尿病患者发生某些癌症的风险也相对较高,包括肝癌、胆囊癌、结直肠癌、胰腺癌、子宫内膜癌和乳腺癌等。因此,应减少甜食和含糖饮料的摄入,控制添加糖的摄入量,养成清淡饮食习惯,以维持健康体重并降低相关疾病和癌 症的发生风险。摄入充足新鲜蔬菜和水果有助于降低多种癌症的发生风险。研究表明,富含蔬菜水果的膳食模式与口咽癌、肺癌、乳腺癌和胃癌等癌症风险降低有关。全谷物是指未经精细加工, 或虽经研磨、粉碎、压片等处理,但仍保留完整谷粒结构及其胚乳、胚芽和麸皮等天然营养成分的谷物。全谷物富含膳食纤维、维生素和多种植物化学物质,以全谷物为主的主食结构有助于降低乳腺癌和结直肠癌的发生风险。《中国居民膳食指南 (2022)》建议成年人每天摄入蔬菜300—500克、水果200—350克、谷物200—300克,其中全谷物和杂豆类为50—150克,以促进营养均衡和维护健康。十、不共用牙具和剃须刀等私人清洁物品,聚餐时使用公勺公筷一些感染性病原体,如幽门螺杆菌(Helicobacterpylori,HP)、乙型肝炎病毒(HBV)、丙型肝炎病毒(HCV)、EB 病毒(Epstein–Barrvirus,EBV,又称人类疱疹病毒4型)等,与多种癌症的发生密切相关,养成良好的个人卫生习惯(如聚餐时使用公勺公筷、注意餐具清洁消毒以及避免食用不洁食物,避免共用牙具、剃须刀等可能接触血液的个人用品以及高危性行为等),有助于在日常生活中降低相关感染和癌症风险、减少传播风险。部分职业环境中可能存在致癌物质暴露的风险。IARC已确认多种化学物质具有明确的致癌性,其中不少与特定职业环境相关。常见的职业性致癌物包括:苯(常见于化工、油漆和制鞋行业)、甲醛(见于家具制造、建筑装修及实验室环境)、 石棉(见于建筑材料及拆除作业)、多环芳烃(见于焦化、冶金及烟尘环境)、苯并[a]芘(见于煤焦油、沥青作业环境)以及六价铬和镍化合物(见于电镀、金属加工和焊接行业)等。这些物质长期暴露可能增加肺癌、膀胱癌、白血病等多种癌症的发生风险。工作过程中正确使用个人防护装备,减少有害物质的吸入、接触或摄入,以降低职业性致癌物暴露风险。同时,下班后应及时更换工作服并注意洗手或洗澡,这不仅有助于减少自身暴露,还可以避免将工作环境中的有害物质带回家庭或公共环境,从而保护家人和他人的健康。IARC已将来自太阳或人工光源的紫外线辐射列为1类致癌物。长期或过度暴露于紫外线可损伤皮肤细胞的DNA,从而增加皮肤癌(包括黑色素瘤和非黑色素瘤皮肤癌)的发生风险。 因此,应尽量避免长时间在强烈阳光下暴晒。外出时如遇紫外线较强,应做好防晒措施,例如涂抹防晒霜、使用遮阳伞、佩戴帽子和太阳镜,以及穿着防晒衣物等,以减少紫外线对皮肤 的伤害。十三、保持室内通风,空气污染时减少出行,外出时佩戴口罩多种空气污染物与癌症发生密切相关。IARC已将室外空气污染及其颗粒物、二手烟、甲醛、苯以及燃煤产生的室内排放物列为1类致癌物;将燃烧生物质燃料(如木材)产生的室内排放物和高温油炸产生的油烟排放物列为2A类致癌物。长期暴露于这些污染物可能显著增加肺癌发生风险,并与鼻咽癌、喉癌、膀胱癌、乳腺癌、淋巴瘤和白血病等多种癌症的发生相关。 因此,在空气污染较为严重时应尽量减少户外活动,如需外出可佩戴具有防护作用的口罩。降低室内空气污染的关键在于减少污染源,例如避免在室内吸烟,尽量使用天然气或电等清洁能源做饭和取暖,烹饪时开启抽油烟机或排风装置,并优先选择绿色环保的装修材料。在室外空气质量良好时,应适当开窗通风,以保持室内空气清洁。但在空气污染严重时,应避免开窗通风,以减少污染物进入室内。十四、建议尽早接种乙肝疫苗和人乳头瘤病毒(HPV)疫苗乙型肝炎病毒(HBV)已被IARC列为1类致癌物。慢性乙肝病毒感染是导致肝癌的重要原因之一。乙肝病毒主要通过血液传播、性接触传播以及母婴传播等途径感染。接种乙肝疫苗是预防乙肝病毒感染最有效、最经济的措施。建议未感染乙肝病毒的人群尽早接种乙肝疫苗,以降低慢性乙肝感染及肝癌发生的风险。人乳头瘤病毒(HPV)包括200多种亚型,其中HPV16 和HPV18是最主要的高危致癌亚型,约70%的宫颈癌与这两种亚型感染有关。持续感染高危型HPV不仅可导致宫颈癌, 还可能引发口咽癌、肛门癌、外阴癌、阴道癌和阴茎癌等多种肿瘤。HPV主要通过性接触传播,也可通过母婴传播等途径感染。接种HPV疫苗可有效预防宫颈癌及其他HPV相关疾病,建议适龄人群尽早接种。具体接种对象和年龄范围应根据国家 免疫规划及疫苗使用说明进行选择。母乳喂养不仅有益于孩子健康,也有助于降低母亲的患癌风险。研究表明,有过母乳喂养经历的女性未来罹患乳腺癌或卵巢癌的风险较低。母乳喂养的累计时间越长,其预防癌症的效应越显著,母乳喂养可通过影响体内激素水平,减少雌激素暴露,降低与雌激素相关癌症的发生风险。建议在条件允许的情况下坚持母乳喂养至少6个月,并在添加辅食后继续母乳喂养至1年或更长时间,以促进母婴健康。
闪电新闻记者 杨亚旭 王园园 韩玉静 刘铭 翟丽 孙敏 报道