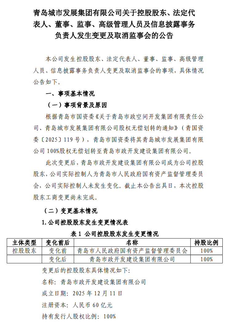
4月27日,青岛城市发展集团有限公司发布《关于青岛市政空间开发集团有限责任公司、青岛城市发展集团有限公司股权无偿划转的通知》,青岛市国资委将其持有的青岛城发集团100%股权无偿划转至青岛市政开发建设集团有限公司。
企业官网介绍:青岛城市发展集团有限公司(原青岛市房产置业集团有限公司)是2002年在青岛市政府机构改革中组建的市直企业集团,注册资本金30亿元,下设一级子企事业单位7家,涵盖开发建设、房产经营、物业管理、文保建筑修缮、保障性住房、房产教育等业务领域。青岛市政开发建设集团有限公司,成立于2025年12月11日,据了解,青岛市政开发建设集团有限公司由青岛市政集团和青岛城发集团两大国企集团合并而来的,这次备受瞩目的国企合并案可追溯至今年6月份。2025年6月13日,青岛市政府新闻办召开政策例行吹风会,介绍《青岛市市属企业主责主业管理办法》相关情况,在此次吹风会上首次透露了,青岛市政集团和城发集团将合并组建市政开发集团,打造新型智慧城市建设运营集团。其背后的逻辑就是逐步解决国企集团同质化竞争问题,有效提升资源配置效率,推进国有经济布局优化和结构调整,做强做优做大国资国企。公告同步发布了人员变动:燕光煜任党委书记、董事长、总经理;翁欣厚任党委副书记;郭锐任党委委员、副总经理;时圆圆任党委委员、副总经理、工会主席、纪委书记;朱涛任党委委员、副总经理;孙鹏任外部董事;赵方琴任专职外部董事。公司法定代表人由王元斌变更为燕光煜,信息披露事务负责人由姜爽变更为翁欣厚。同时,公司取消监事会及监事岗位。燕光煜,男,1971年出生,中共党员,大学学历。历任青岛房地产物业发展总公司副总经理,青岛房产置业集团有限公司政工部副部长、部长,青岛城发集团党群工作部经理、工会副主席、纪委副书记。现任青岛城发集团党委书记、董事长、总经理,青岛市房产经营公司党委书记、总经理。《财经生活帮》记者 胡庆亮
